Ændringer på maskiner
Udbytte: Du får en forståelse for, hvilke aspekter, der er vigtige ift. ændringer af maskiner. Ydermere en uddybelse af, hvornår du skal være opmærksom og kan ende med ansvaret lovmæssigt.
Introduktion
En af de mest forvirrende områder inden for maskinsikkerhed er ændringer på maskiner. Der er ikke mange virksomheder, der kender reglerne og ved, hvilke konsekvenser ændringer på CE-mærket udstyr kan have.
Efter min mening kan man heller ikke bebrejde dem for ikke at forstå reglerne, da de er enormt svære at gennemskue for at sige det ligeud.
Den nye Maskinforordring, som kommer i januar 2027 og erstatter Maskindirektivet, som er det nuværende regelsæt for maskiner, beskriver ændringer mere præcist.
Indtil da er det stadig Maskindirektivet der gælder, og det er reglerne i denne samt andre relevante dokumenter, som jeg vil forklare i dette indlæg.
Det hele kommer ned til, hvornår man som virksomhed, der benytter maskiner, påtager sig fabrikantansvaret for en maskine, man har lavet ændringer på.At blive fabrikant af en maskine, man ikke selv har fremstillet, skal man til hver en tid forsøge at undgå.
0.1
Hvad står der i Maskindirektivet ang. ændringer af maskiner?
Hvis man åbner Maskindirektivet og søger på “ændring”, står der ikke, hvordan man skal forholde sig til ændringer af maskiner sort på hvidt.
Der står dog følgende under A. EF-OVERENSSTEMMELSESERKLÆRING FOR EN MASKINE
“Denne erklæring vedrører kun maskinen i den form, i hvilken den blev markedsført, og omfatter således ikke ekstra dele og/eller ændringer, som den endelige bruger senere har tilføjet.” (Kilde: Maskindirektivet)
Ud fra det tør jeg godt tolke, at en CE-mærket maskine, når den markedsføres, tager højde for maskinen, som den er på leveringstidspunktet og ikke for senere ændringer.
Det giver selvfølgelig god mening, da en fabrikant ikke kan stå inde for ændringer lavet af brugeren.
Men som bruger af maskinen er man ikke blevet meget klogere. Fordi virkeligheden er sådan, at man fra tid til anden har behov for at ændre på maskiner.
0.2
Vejledning i anvendelsen af maskindirektivet 2006/42/EF
Der findes et dokument, som er udarbejdet med henblik på at hjælpe brugere med at forstå Maskindirektivet, som i daglig tale kaldes vejledning i anvendelse af maskindirektivet.
I denne står der følgende om ændringer på maskiner:
“Spørgsmålet er så, hvornår omdannelsen af en maskine anses for at være fremstilling af en ny maskine i henhold til maskindirektivet. Det er ikke muligt at opstille præcise kriterier for svaret på dette spørgsmål i hvert enkelt tilfælde. I tvivlstilfælde er det derfor tilrådeligt for den person, der markedsfører eller tager en sådan ombygget maskine i brug på markedet, at konsultere de relevante nationale myndigheder.”
(Kilde: § 72 Nye og brugte maskiner – Vejledning i anvendelsen af maskindirektivet 2006/42/EF)
Det der står er, at man ikke kan opstille præcise kriterier for, hvornår en ændring betyder, at man fremstiller en ny maskine eller ej.
Vi er stadig ikke blevet meget klogere i vores søgen efter konkrete retningslinjer vedr. ændringer af maskiner.
Bemærk, at der står, man skal konsultere de relevante myndigheder, hvis man er i tvivl.
Det gjorde jeg så!
0.3
Hvad siger myndighederne?
Der er overordnet set to myndigheder på området:
Sikkerhedsstyrelsen, som sikrer, at CE-mærkede maskiner indretningsmæssigt lever op til maskindirektivet.
Og Arbejdstilsynet, som fører tilsyn med, at virksomhedens maskiner kan anvendes sikkerhedsmæssigt fuldt forsvarligt. Jf. § 5 i Arbejdstilsynets bekendtgørelse nr. 428 af 5. april 2022 om anvendelse af tekniske hjælpemidler.
Jeg spurgte, hvad Arbejdstilsynets anvisninger og regler var mht. ændringer på maskiner.
De svarede følgende:
“Ift. dokumentation på ændring af CE-mærkede maskiner, afhænger det af ændringen. Vi henviser til side 13 i vejledningen CE-mærkede maskiner fra BFA (Arbejdstilsynet har haft den til gennemlæsning).”
Kilde: CE-mærkede maskiner – Industriens Branchearbejdsmiljøråd – Indkøb, ibrugtagning og ombygning
I vejledningen CE-mærkede maskiner fra BFA skelner man mellem to begreber: en-til-en udskiftning og en væsentlig ombygning.
De betyder følgende:
En-til-en udskiftning
Hvis man udskifter en elmotor med en anden tilsvarende elmotor, er det en en-til-en udskiftning. Man skal kun lave en risikovurdering, hvis man er i tvivl.
Hvis man er i tvivl om, hvorvidt der er tale om en en-til-enudskiftning, er det ens egen risikovurdering, der skal vise, at man ikke har tilført nye farekilder, og at eksisterende farekilder stadig er imødegået.
(Kilde CE-mærkede maskiner)
Væsentlige ombygninger
Betyder, at man fremstiller en ny maskine, og at man har ansvaret for at overholde alle gældende krav og regler på tidspunktet, hvor maskinen tages i brug. Eksempelvis hvis man automatiserer en tidligere manuelt styret maskine.
En en-til-en udskiftning udløser ikke en ny CE-mærkning.
Men det gør en væsentlig ombygning.
Hvis du som brugervirksomhed laver en væsentlig ombygning, bliver du altså den nye fabrikant af den eksisterende maskine. Hvilket ikke er godt, da du skal starte forfra med alt den lovpligtige CE-dokumentation, såfremt du overhovedet kan løse sådan en opgave in-house.
Så hvad med ændringer? Jeg tager teksten direkte fra vejledningen her:
Ombygning og ændringer ligger i området mellem en væsentlig ombygning og en en-til-en-udskiftning. Også her skal den ansvarlige for ombygningen gennemføre en risikovurdering. Ændringen skal følge gældende standarder, og brugsanvisningen og dokumentationen skal opdateres herunder fx el-diagrammer.
Hvornår, der er tale om en en-til-en ændring eller en væsentlig ombygning, afhænger i følge Arbejdstilsynet af en konkret vurdering.
Generelt kan det defineres som:
– En-til-en: Ingen nye farekilder
– Ændring: Nye farekilder
– Væsentlig ombygning: De oprindelige forudsætninger er ændrede
(Kilde CE-mærkede maskiner)
En ændring afhænger stadig af en vurdering, men her beskrives det som, at man skal udføre en risikovurdering ved en ændring.
Du bestemmer selv, hvordan du tolker teksten, men som jeg læser det, afhænger det udelukkende, om man tilføjer nye farekilder eller ej. Dette bestemmes vha. en risikovurdering.
Er der ingen nye farekilder, skal man dokumentere ændringen samt risikovurderingen og opdatere den nødvendige dokumentation.
Ved nye farekilder er det dog uklart, om man i alle tilfælde er ude i en væsentlig ændring. Eller om man gerne må nedsætte risikoen for ændringen og stadig ikke påtage sig fabrikantansvaret.
Det bringer os til det næste dokument, du skal kende for væsentlige ændringer.
BMAS Interpretation Paper: "Significant change of machinery"
I Tyskland har man lavet et dokument, der beskriver mere detaljeret, hvordan man skal forholde sig til ændringer på maskiner.
Denne benyttes også af myndighederne i Danmark, og jeg ved, at andre rådgivere støtter sig til denne metode, når de vurderer, om maskiner er væsentligt ændrede eller ej.
Dokumentet minder meget om “CE-mærkede maskiner” som vi kiggede på i forrige afsnit. Er der ingen nye risici, eller har man ikke øget eksisterende risici, er det ikke en væsentlig ændring og ingen ny CE-mærkning er påkrævet.
Men der hvor det bliver interessant er, at man ifølge dette dokument godt må reducere en ny farekilde som følge af en ændring. Og dermed undgå at ændringen bliver væsentlig.

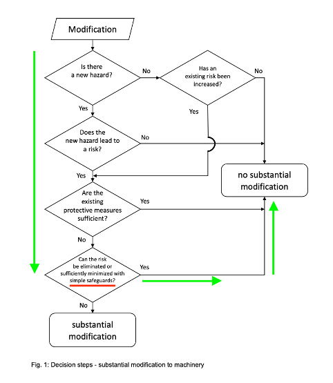
Der er en glimrende flow-chart i dokumentet, der viser processen omkring, hvornår en ændring er væsentlig eller ikke-væsentlig.
Som du kan se, må man gerne nedsætte en risiko ved hjælp af en såkaldt “Simple Safeguard”. Så hvad kunne sådan en være?
An example of a simple safeguard in the aforementioned sense is a fixed guard. Interlocking
movable guards and protective devices are also considered simple safeguards as are protective
devices provided they do not interfere significantly in the current safety-related control of the
machinery. (Kilde: BMAS Interpretation Paper: “Significant change of machinery”)
Sagt på dansk kunne det være en fast afskærmning eller en ny låge plus lågekontakt.
Ifølge dette dokument kan man altså godt lave en ændring på en maskine, som introducerer en ny farekilde, blot man eliminerer den nye risiko eller nedsætter den tilstrækkeligt.
Er dette ikke muligt, laver man en væsentlig ændring og man skal som før nævnt udføre en ny CE-mærkning som fabrikant.
Så hvornår er jeg fabrikant, hvis jeg ændrer på en af vores maskiner?
Det korte svar er, at det afhænger udelukkende af ændringen. Der er dog nogle retningslinjer, du kan støtte dig til, når du skal vurdere om en ændring er væsentlig eller ej.
Hvis du skal i gang med at ændre på en maskine, vil jeg anbefale, at du læser de dokumenter, jeg nævner her i opslaget grundigt igennem. Du skal naturligvis ikke læse alle 471 sider i vejledningen til maskindirektivet, men CE-mærkede maskiner og BMAS Interpretation Paper er korte og nemme at læse.
Pas på med at lave store ændringer. Særligt nogen, som har med sikkerheden at gøre, da det hurtigt trækker over mod en væsentlig ændring.
Mine råd til dig
Hvad end du gør, så sørg for at registrere de ændringer, i laver på jeres maskiner og udstyr.
Udfør altid en risikovurdering og dokumentér, at du har lavet den. Før og efter billeder er også rigtigt gode, hvis der en dag stilles spørgsmålstegn ved en ændring af en maskine.
Husk, at en fabrikant af en af jeres maskiner kan nægte at have ansvaret for deres egen maskine, hvis I har udført væsentlige ændringer på den. Selv hvis det er dem, som har kvajet sig og at det ikke har noget med din ændring at gøre.
Ræk ud til en ekspert, eller få fabrikanten til at foretage ændringen hvis du ikke selv kan overskue den.

Parat til samarbejde?
Vi sidder klar til at hjælpe dig med dit næste projekt.
Har du et projekt, hvor vi kan bidrage, tager du blot fat i Jesper på enten mail eller telefon for en uforpligtende afklarende samtale.
Vi hjælper førende industrivirksomheder og maskinfabrikanter.









